Repository logo
  • English
  • Deutsch
  • Español
  • Français
  • Log In
    New user? Click here to register.Have you forgotten your password?
Repository logo
  • Communities & Collections
  • Research Outputs
  • Fundings & Projects
  • People
  • Statistics
  • English
  • Deutsch
  • Español
  • Français
  • Log In
    New user? Click here to register.Have you forgotten your password?
  1. Home
  2. CRIS
  3. Publication
  4. Alzheimer’s Disease: Exploring Pathophysiological Hypotheses and the Role of Machine Learning in Drug Discovery
 
  • Details
Options

Alzheimer’s Disease: Exploring Pathophysiological Hypotheses and the Role of Machine Learning in Drug Discovery

Journal
International Journal of Molecular Sciences
ISSN
1422-0067
Date Issued
2025-01-24
Author(s)
Jose Dominguez-Gortaire
RUIZ POZO, VIVIANA ALEJANDRA  
Facultad de Ciencias de la Salud Eugenio Espejo  
Ana Belen Porto Pazos
Santiago Rodriguez-Yanez
Francisco Cedron
DOI
https://doi.org/10.3390/ijms26031004
Abstract
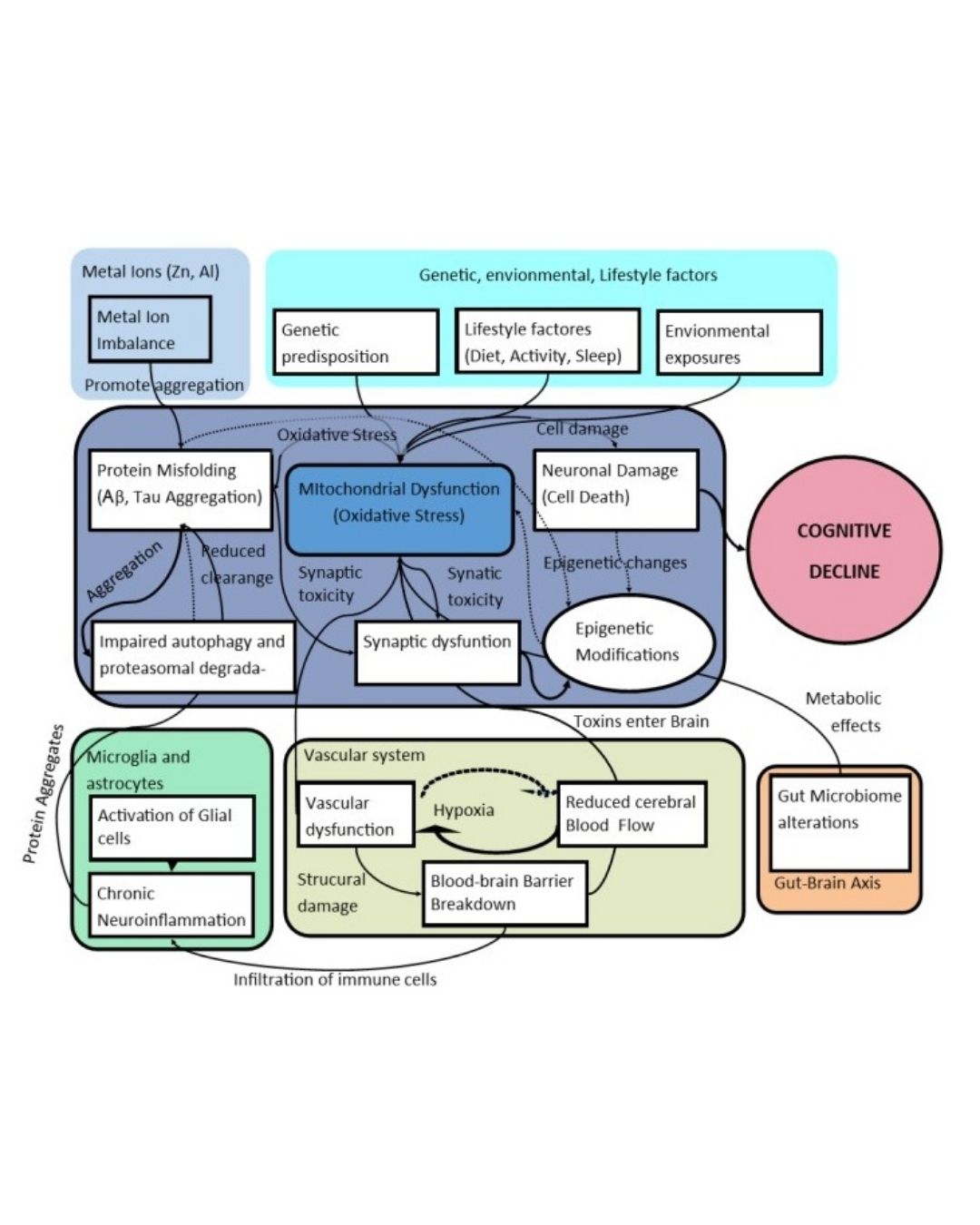
Alzheimer’s disease (AD) is a major neurodegenerative dementia, with its complex pathophysiology challenging current treatments. Recent advancements have shifted the focus from the traditionally dominant amyloid hypothesis toward a multifactorial understanding of the disease.
Emerging evidence suggests that while amyloid-beta (Aβ) accumulation is central to AD, it may not be the primary driver but rather part of a broader pathogenic process.

Novel hypotheses have been proposed, including the role of tau protein abnormalities, mitochondrial dysfunction, and chronic neuroinflammation. Additionally, the gut–brain axis and epigenetic modifications have gained attention as potential contributors to AD progression.
The limitations of existing therapies underscore the need for innovative strategies.

This study explores the integration of machine learning (ML) in drug discovery to accelerate the identification of novel targets and drug candidates. ML offers the ability to navigate AD’s complexity, enabling rapid analysis of extensive datasets and optimizing clinical trial design.
The synergy between these themes presents a promising future for more effective AD treatments.
Subjects

AI applications

machine learning

mitochondrial dysfunc...

molecular docking

neuroinflammation

pathophysiology

therapeutic target

virtual screening

  • Cookie settings
  • Privacy policy
  • End User Agreement
  • Send Feedback

Hosting & Support by

Built with DSpace-CRIS software - Extension maintained and optimized by 4Science